网站地图
会员中心
中文
English
首页
>
授权服务商
>
加盟指引
返回前一页
授权服务商
中国服务商网络
加盟指引
旭之苑连锁加盟
JJWOOD杰杰木加盟
在线加盟
店面形象
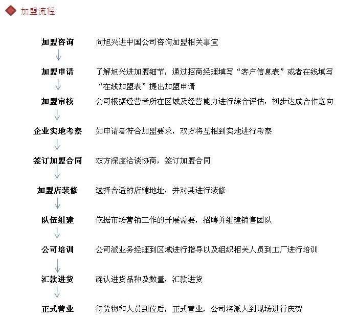
加盟流程
加盟支持
加盟要求
返回页首